Автозапчасти
«Комфортные», «ленивые» или «вежливые» указатели поворота: сделай сам!
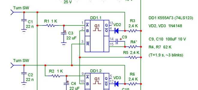
Указатель поворота является неотъемлемым элементом любого автомобиля. Его предназначение заключается в обозначении стороны, в которую водитель собирается повернуть. Выход из...
Рекомендации экспертов, как выбрать и заменить катушку зажигания
Катушка зажигания (КЗ) представляет собой электрический трансформатор, предназначенный для образования высоковольтного импульса, необходимого для воспламенения топливной смеси. Если устройство выходит...
Аккумуляторы российского производства Зверь: соответствуют ли названию?
Российские аккумуляторы, выпускаемые под названием Зверь, приобрели определенную популярность в последние годы. Поэтому самое время разобраться, насколько они могут конкурировать с...
Видеорегистратор Mystery — надежный и независимый очевидец любых ситуаций на дороге
Если раньше видеорегистратор был чем-то вроде сокровища, недоступного простым смертным, которое подчеркивает статус владельца автомобиля, в современности все кардинально поменялось....
Как в автомобиле функционирует «надувная» защита — подушки безопасности?
Автомобильные подушки безопасности (ПБ) предназначены для защиты водителя и пассажиров автомобиля в случае дорожно-транспортного происшествия. Сегодня такими устройствами оснащаются многие...